Información general
Las infecciones relacionas con la asistencia sanitaria (IRAs) y la resistencia a antibióticos (RA) son problemas de salud pública prioritarios, que se enmarcan en las líneas de vigilancia y control definidas por la Comisión Europea y el Centro Europeo de Control de Enfermedades (ECDC).
La RA, sobre todo la resistencia combinada a múltiples familias supone una grave amenaza para el tratamiento antibiótico eficaz. Todas las Agencias internacionales de salud tales como ECDC, Organización Mundial de la Salud (OMS) y “Centers for Disease Control and Prevention” (CDC) consideran la RA como una emergencia sanitaria causante de una elevada morbi-mortalidad. La diseminación de clones de alto riesgo con multirresistencia a antibióticos y la diseminación de mecanismos de resistencia a través de elementos genéticos móviles, como son los plásmidos, son dos de los factores claves en su dispersión.
El Laboratorio de Referencia e Investigación (LRI) en RA e IRAS del Centro Nacional de Microbiología (CNM) desarrolla actividades de Diagnóstico, Referencia e Investigación orientadas a mejorar el conocimiento en este campo, y está formado por dos grupos/laboratorios diferentes pero coordinados, uno de ellos dedicado al estudio de la RA y el otro al estudio de IRAs.
El laboratorio de RA dispone de tres Programa de Vigilancia (PV de Resistencia a Antibióticos, PV de Haemophilus influenzae y PV de infecciones producidas por estafilococos) en los que se analizan diferentes aspectos relacionados con estos problemas de salud en cepas aisladas en los hospitales del sistema nacional de salud. Se prioriza la vigilancia de bacilos gram-negativos multirresistentes, H. influenzae productores de infecciones invasivas, y Staphyloccus aureus resistente a meticilina. El estudio de los brotes nosocomiales debido a este tipo de patógenos es un objetivo esencial del citado programa, que en la actualidad tiene completamente integrada la incorporación de la secuenciación de genomas completos (WGS) en el análisis de dispersión de clones resistentes.
Además, el laboratorio de RA ejerce un rol vertebrador/coordinador de diferentes iniciativas de vigilancia e investigación a nivel nacional e internacional en resistencia a antibióticos:
- Coordinación de La Red de Laboratorios para la Vigilancia de Microorganismos Resistentes (RedLabRA). Coordinador Jesús Oteo Iglesias
- Coordinación a nivel nacional de la red oficial europea del ECDC para la vigilancia de la resistencia a antibióticos EARS-Net. Coordinadora Belén Aracil
- Coordinación a nivel nacional de la red oficial europea del ECDC para la vigilancia de los genes de resistencia y clones resistentes a antibióticos EURGen-Net. Esta Red promueve la integración de NGS en la vigilancia de la resistencia y se articula mediante la realización de proyectos específicos en los que la coordinación nacional. Algunos de estos proyectos son el CCRE-survey y CRE-25-survey, centrados en Enterobacterales resistentes a carbapenémicos, y el CRAb-survey que estudia Acinetobacter baummanii resistentes a carbapenémicos.
- Participación y actual dirección del Centro de Investigación Biomédica en Red en Enfermedades Infecciosas (CIBERINFEC). Dirección Científica Jesús Oteo Iglesias
Referencia
Investigación
Investigación en Resistencia a Antibióticos
Infecciones Relacionadas con la Asistencia Sanitaria
- Caracterización molecular de los estafilococcus
- Investigación en infecciones multirresistentes
Servicios
El laboratorio de Referencia e Investigación en Resistencia a Antibióticos ofrece una amplia cartera de servicios al Sistema Nacional de Salud las cuales pueden solicitarse en cnm-laboratorios.isciii.es. Jefe del Laboratorio: Jesús Oteo Iglesias (Punto focal Nacional de Resistencia antibiótica).
Dispone de tres programas de Vigilancia oficiales y gratuitos que engloban los ensayos ofertados ya sea como aislamientos individuales o mediante estudio de brotes. El Laboratorio aplica metodología molecular para la caracterización a nivel genotípico de bacterias multirresistentes. Para ello, emplea técnicas de PCR en tiempo real destinadas a la identificación de genes de resistencia, adaptadas a formatos multiplex que permiten la detección simultánea de múltiples determinantes en una única reacción.
Asimismo, se desarrollan análisis basados en secuenciación de genomas completos (WGS), que posibilitan la caracterización integral del resistoma, viruloma, tipado molecular (MLST, cgMLST) y el estudio de relaciones filogenéticas y epidemiológicas entre aislados.
De forma complementaria, se realizan estudios fenotípicos de sensibilidad a antibióticos mediante determinación de la concentración mínima inhibitoria (CMI), difusión en disco y sistemas automatizados, permitiendo la correlación entre los perfiles genotípicos detectados y su expresión fenotípica.
Los Programas de Vigilancia que se realizan en el laboratorio de Resistencia a Antibióticos el CNM son:
- Programa de vigilancia de Resistencia a Antibióticos. Responsables: María Pérez Vázquez y Belén Aracil (Punto focal Nacional de Resistencia antibiótica). Laboratorio encargado de la identificación, el estudio de sensibilidad antibiótica, y el diagnóstico fenotípico y genotípico de los diferentes mecanismos de resistencia a antibióticos fundamentalmente en enterobacterias y gram-negativos no fermentadores resistentes a carbapenémicos y Enterococcus spp resistentes a vancomicina y linezolide.
- Programa de vigilancia de Haemophilus influenzae. Responsables: María Pérez Vázquez (Punto focal Nacional de Haemophilus influenzae) y Belén Aracil. Laboratorio encargado de la identificación, estudio de sensibilidad y análisis genotípico de aislados de Haemophilus influenzae productores de patología invasiva.
- Programa de vigilancia de infecciones producidas por estafilococos. Responsable: Silvia García Cobos. Laboratorio encargado de la caracterización de Staphyloccocus spp tanto a nivel genotípico como fenotípico, a partir de 2023 se ha propuesto centrar la vigilancia en las infecciones por Staphylococcus aureus, especialmente en SARM, reforzando la representatividad geográfica e incorporando la secuenciación completa del genoma para mejorar la resolución de los estudios epidemiológicos y la caracterización de brotes.
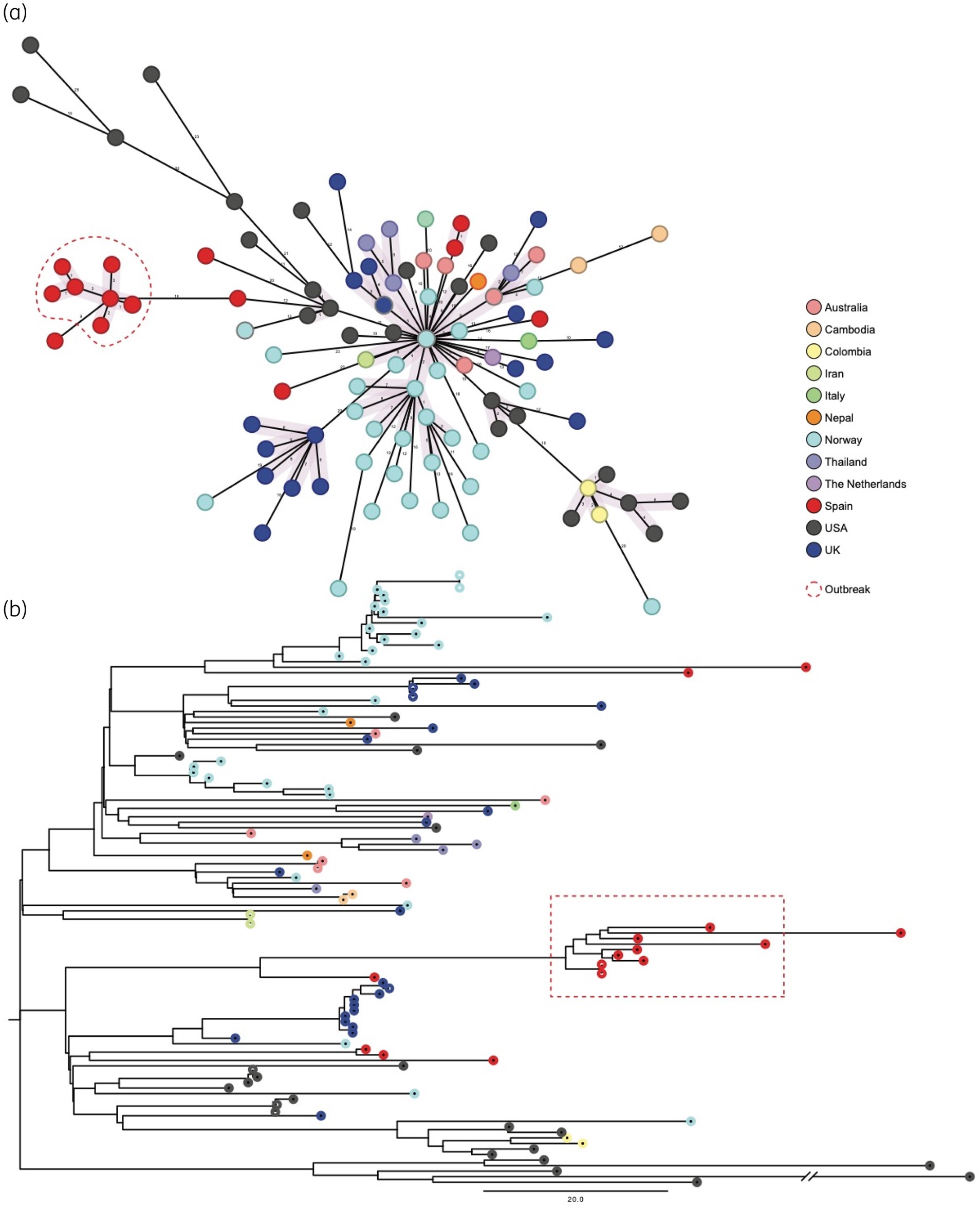
Estudio de brotes. El Laboratorio de Resistencia a Antibióticos del CNM también realiza la caracterización microbiológica/molecular de brotes producidos por los patógenos objeto de vigilancia por el Laboratorio tras solicitud oficial al CNM-ISCIII por las comunidades autónomas. Las responsables son Silvia García Cobos y María Pérez Vázquez. El programa incluye la caracterización de brotes nosocomiales y clones emergentes de alto riesgo mediante técnicas de next generation sequencing (NGS). Éstas, nos permiten realizar estudios filogenéticos con el fin de obtener una información detallada acerca la relación entre los diferentes aislados y su trazabilidad. El objetivo final es generar datos que se transfieren a los hospitales como ayuda para la prevención o control de la propagación del brote.
Profesionales responsables de las técnicas realizadas en el Laboratorio: Noelia Lara Fuella, Verónica Bautista Sánchez, Veronica Casquero y Eva Ramírez de Arellano Morales.
Acreditación y Calidad. Responsable: Belén Aracil. El laboratorio Referencia e Investigación en Resistencia a Antibióticos ha sido de los primeros en el ISCIII en la utilización de técnicas acreditadas por la Entidad Nacional de Acreditaciones (ENAC). Este laboratorio consiguió la primera acreditación homologada de técnicas diagnósticas en 2012, programa que ha sido ampliado, de manera que en la actualidad más de la mitad de las técnicas ofrecidas al Sistema Nacional de Salud están debidamente acreditadas por ENAC.

Programa de vigilancia de Haemophilus
Programa de vigilancia de resistencia a antibióticos.
Identificación bacteriana
Determinación, detección y análisis: Identificación bacteriana
Métodos: Bioquímicos, MALDI TOF, Secuenciación de RNAr
Identificación capsular
Determinación, detección y análisis: Identificación capsular fenotípica y genotípica
Métodos: Aglutinación serológica en latex, PCR ind/multiplex
Determinación de Sensibilidad
Determinación, detección y análisis: Determinación de Sensibilidad
Métodos: Microdilución, Tiras epsilon, Kirby Bauer
Métodos fenotípicos de detección de mecanismos de resistencia
Determinación, detección y análisis: Métodos fenotípicos de detección de mecanismos de resistencia
Métodos: Discos y tabletas combinados con inhibidores, Tiras combinadas, Test de Hodge modificado, CabaNP, Inmunocromatografía CBP
Métodos genotípicos de detección de mecanismos de resistencia
Determinación, detección y análisis: ADN, PCR y secuenciación
Métodos: PCR ind/multiplex, Análisis comparativo de las secuencias
Tipificación molecular/análisis filogenéticos
Determinación, detección y análisis: Corte enzimas de restricción, electroforesis, ADN, PCR y secuenciación, preparación de librerías y secuenciación y análisis de genomas completos
Métodos: PFGE, MLST, WGS
